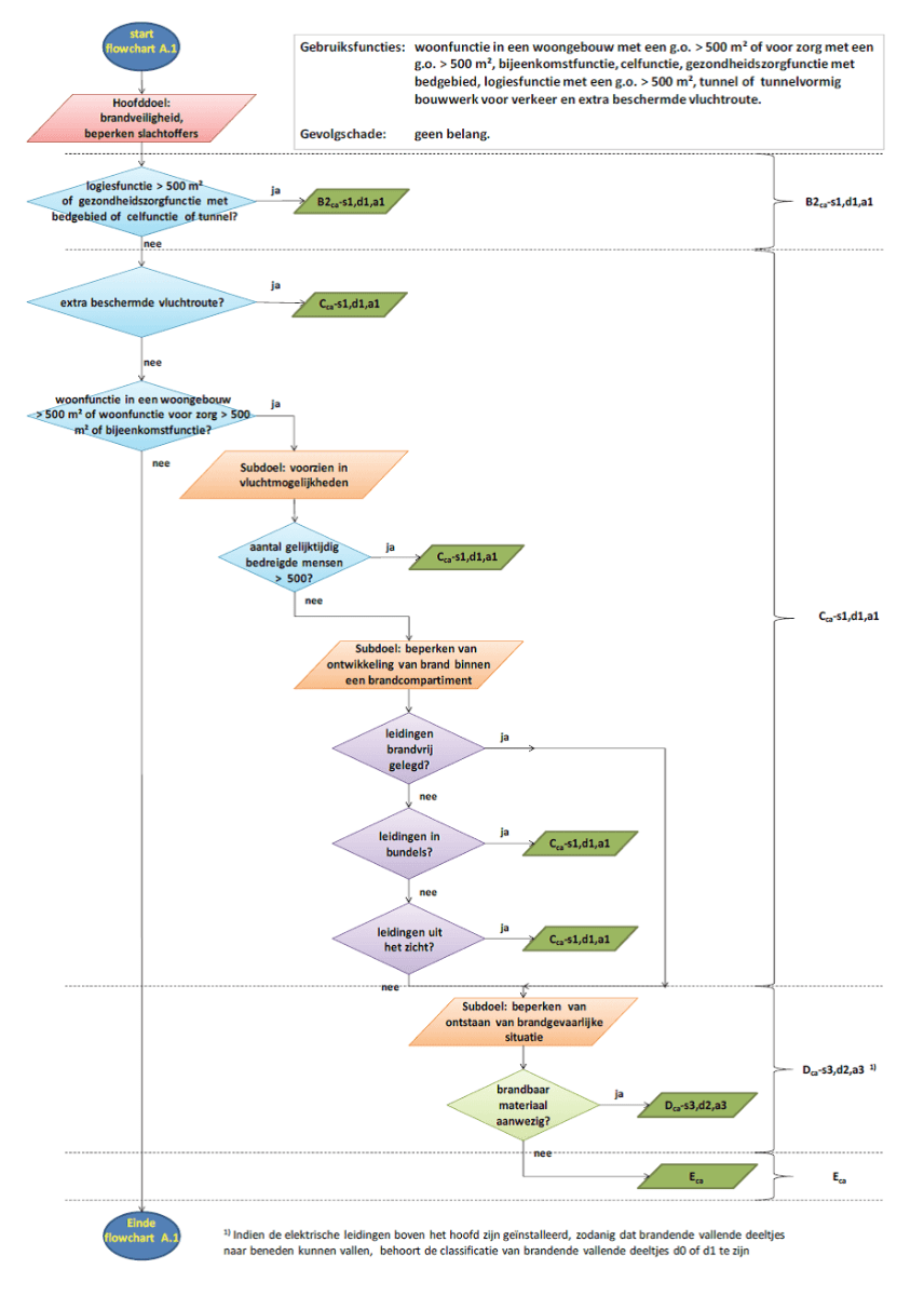
Op 1 Juli 2017 is de Europese regelgeving CPR richtlijn van kracht die van invloed is op het gebruiken van kabels in gebouwen. De CPR richtlijnen zijn opgenomen in de NEN8012. Er zijn in totaal 7 brandklasse maar in Nederland gebruiken wij er maar 4. Iedere brandklasse is opgedeeld in 3 onderdelen en heeft als eindresultaat een brandbijdrage. Voor Dca installatiekabel is de brandbijdrage gemiddeld en is geschikt voor elektrische leidingen volgens de NEN-EN-IEC 60332-3-24. De 3 onderdelen waaruit de brandklasse bestaat zullen wij even toelichten. Eerste onderdeel is de rookklasse: s1 gering, s2 gemiddeld, s3 sterk (geen eisen). Tweede onderdeel is de brandende vallande deeltjes: d0 geen, d1 beperkt, d2 hoog (geen eisen). Derde onderdeel is de corrosiviteit en zuurgraad van de verbrandingsgassen: a0 geen, a1 beperkt, a2 hoog (geen eisen). Een Dca kabel wordt op de volgende manier aangeduid Dca s3,d2,a3.
NEN8012 brandklasse schema

Brandklasse schema

CPR richtlijnen voor het toepassen van kabel in gebouwen volgens de NEN8012
